全球制造业呈现 "稳中有升" 的趋势,但欧洲却唱反调

全球制造业采购经理指数(PMI)保持在49%至50%的区间内,虽然整体平稳,但亚洲和非洲的制造业表现出色,而欧洲则相对较弱。经济合作与发展组织将2025年全球经济增长预期上调至3.2%,但仍警告全球经济增速持续放缓。
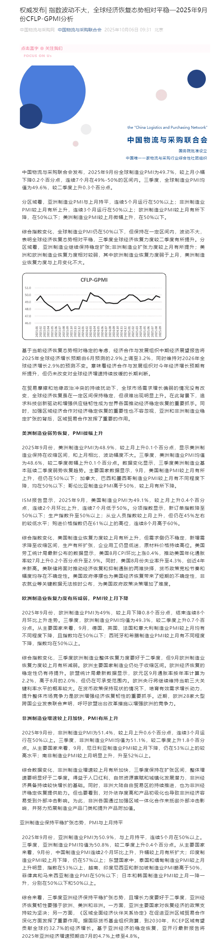
近期公布的9月份全球制造业采购经理指数(PMI)数据显示,虽然整体指数较上月小幅下降0.2个百分点,但亚洲和非洲的制造业表现出色,连续保持在50%以上。这种 "稳中有升" 的趋势引发了人们对全球经济恢复力的关注。
但是,与此形成鲜明对比的是欧洲制造业的表现。相较于上月,欧洲制造业PMI下降,在50%以下徘徊。这一现象引起了专家的注意,因为欧洲的经济实力在全球范围内具有重要影响力。"欧洲制造业的放缓可能是由于区域内贸易摩擦和地缘政治冲突的持续扰动所致,这些因素导致市场需求增长偏弱,进而影响了制造业的发展。" 一位经济学家指出。
与此同时,经济合作与发展组织对2025年全球经济增长预期进行了上调,从6月份的2.9%提高到了3.2%。这一调整在一定程度上反映了当前经济恢复态势相对平稳的考虑。但是,该组织仍然坚持其对2026年全球经济增长2.9%的预测不变,表明他们对全球经济增速持续放缓的长期判断没有改变。"尽管我们看到了一些积极的迹象,但全球经济面临的挑战依然存在。特别是贸易摩擦和地缘政治冲突的持续影响,这将使得市场需求增长难以提振,进而制约了制造业的发展。" 一位高级官员表示。
在这种背景下,追求科技创新驱动和增强供应链韧性成为世界各国推动经济稳定恢复的重要抓手。特别是区域经济合作对经济稳定恢复的重要性也不容忽视。亚洲和非洲制造业的稳定扩张背后,区域贸易合作发挥了重要的作用。这也为其他地区提供了一个参考范例。"通过加强区域内的合作,我们可以更好地应对全球经济面临的挑战,并推动本区域的经济发展。" 一位政府官员指出。
因此,虽然全球制造业呈现出 "稳中有升" 的趋势,但欧洲的相对较弱表现和持续的全球性挑战都提醒我们,保持警惕和积极应对是当前经济工作的重点。通过科技创新、供应链优化和区域合作等多方面的努力,世界各国可以更好地应对未来经济的不确定性,并推动可持续的发展。